源和環保帶您了解VOCs排放限值
VOCs排放限值知多少?
如今,大家都知曉VOCs是不允許無組織排放的,那么如何杜絕無組織排放呢?最佳做法之一就是將無組織排放轉變成有組織排放,實現達標排放。在有組織排放的情況下,法定排放口VOCs排放濃度和排放速率是要符合國家污染物排放標準、地方污染物排放標準和行業污染物排放標準中的相關限值要求的,為此,小E特地整理了一份VOCs排放限值表,供大家參考參考。
法律依據
《大氣污染防治法》
第十八條......向大氣排放污染物的,應當符合大氣污染物排放標準,遵守重點大氣污染物排放總量控制要求。
第九十九條違反本法規定,有下列行為之一的,由縣級以上人民政府環境保護主管部門責令改正或者限制生產、停產整治,并處十萬元以上一百萬元以下的罰款;情節嚴重的,報經有批準權的人民政府批準,責令停業、關閉:
(二)超過大氣污染物排放標準或者超過重點大氣污染物排放總量控制指標排放大氣污染物的;
二排放限值
國家標準
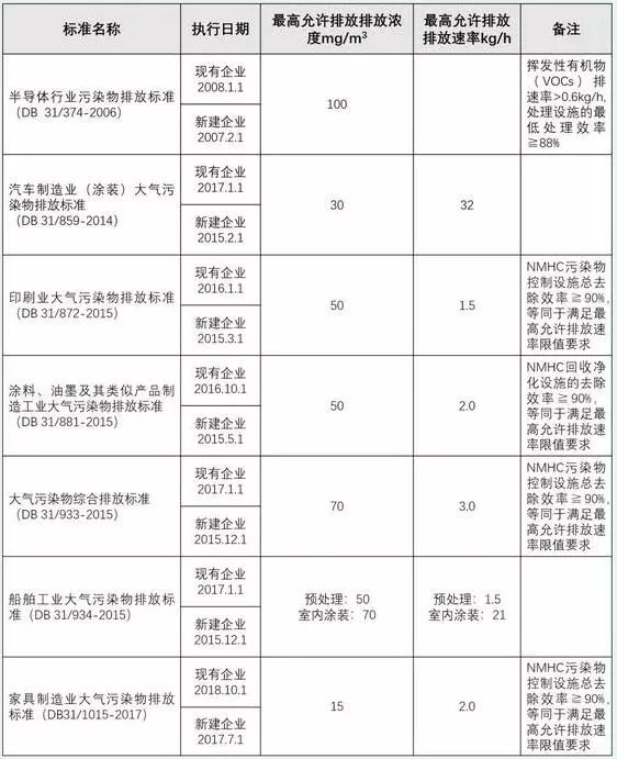
上海市地方標準
昆山源和環保科技有限公司是一家集環保工程規劃設計、環保設備設計、制造、銷售于一體的專業化生產廠商,承接空氣,水污染治理工程的規劃設計,制造安裝等業務。可為您處理可溶性氣體、液態微粒、固粒狀物、臭氧等污染源。處理工業污染一站式服務,保證項目驗收達標,讓你不再因為污染而煩惱。










掃一掃 進入手機站